
40年老牌「嘉南羊乳」近日力拚轉型,不只註冊Threads,還頻發梗圖跟網友熱烈互動,羊編熱情又親民的風格迅速擄獲一片好感。但近日有行銷公司竟攬功,號稱「這一切都是操作出來的」,引來網友撻伐,認爲這些長期互動是否只是精算後的行銷人設操作,事件一度炎上,讓羊編迅速出面滅火。
年輕化操作讓老品牌轉型成功
大家從小喝到大的嘉南羊乳最近在社群活躍,尤其是去年10月一則「因為羊乳,讓老鼠支配全人類」的腦洞大開貼文,直接讓點擊、瀏覽率超過上萬次。
盡責的羊編更是不分日夜的海巡、回覆網友留言,也一度讓網友懷疑羊編是不是都沒在睡覺、或是多人輪班。靠著幽默又即時的社群操作,嘉南羊乳不僅成功拉近品牌距離,也帶動訂閱與關注度明顯成長。
原來盡責的小編只是「人設」?
而爭議起於1月29日,一家行銷公司在 Threads 發文,將嘉南羊乳帳號的爆紅歸功於自身「品牌重塑策略」,並自稱「代操嘉南羊乳 Threads」,貼出粉絲成長數據,形容雙方合作是「雙向奔赴」。
不過,「透過精準的人設設定與社群海巡,讓40年老品牌成功轉型」的說法,反而弄巧成拙。大量網友認為,原本以為是在與品牌內部員工真誠互動,卻被形容成行銷公司設計出來的「人設工具」,質疑整個互動是否只是被「收割流量」。
「羊編」深夜發文澄清
面對質疑聲浪,「羊編」於當晚緊急發出長文滅火,強調公司確實曾與行銷公司合作,但合作內容僅限於 LOGO 設計、圖像視覺與社群風格建議,從未授權對方代操帳號、留言或進行所謂的「海巡」互動。
她在文中直言:「Threads 上每一則留言,都是我本人拿著手機一字一字打出來的。」並解釋自己常在清晨3、4點回覆訊息,是因為那正是配送員準備送奶的時間,身為內部員工更能感同身受。她也坦承,若行銷公司使用「操作」一詞造成誤解,願意向粉絲致歉,同時重申自己是嘉南羊乳的正式員工,並非外包人員。
這種不套公式、不修飾的說明,被不少網友形容為「完全不像公關稿」,反而成為成功止血的關鍵。
網友批行銷公司「豬隊友」
澄清文曝光後,迅速獲得超過6萬人按讚、6.6萬次瀏覽,留言區一面倒力挺「羊編」,認為其文字真摯、有情感,「不像代工帳號寫得出來」。也有網友直言「這篇滅火文可以當社群危機處理教材」。
反觀該行銷公司,則在行銷圈引發批評聲浪,被指在未經客戶明確同意下,將合作案例公開宣傳,且實際僅負責「視覺建議」,卻對外宣稱「代操」,被網友嘲諷是「收割型公司」、「標準豬隊友」,甚至有人建議品牌應重新評估合作關係。
總公司聲明讓網友好感度全歸零
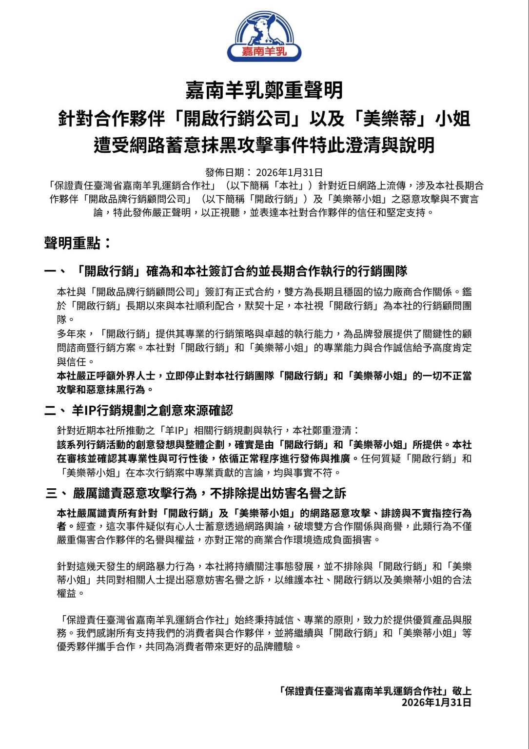
羊編100分的澄清並未讓此事落幕,沒想到嘉南羊乳今(31)日再度發布正式聲明,內容一改先前「羊編」以個人身分溫和滅火的語氣,轉而高調力挺合作行銷公司「開啟品牌行銷顧問公司」及相關人員,甚至直指外界批評為「惡意抹黑」,並不排除採取法律行動。
聲明中明確指出,「羊編」相關行銷創意與整體企劃確由行銷公司提供,嘉南羊乳僅依程序審核後執行,並對外界質疑合作夥伴專業貢獻「嚴正駁斥」。
此一說法,等同間接推翻先前「羊編」所強調的高度個人操作與真實互動,讓不少網友直言「前後說法矛盾」、「公司親手打臉自家小編」,原先累積的好感度瞬間歸零。
羊編2次滅火
在總公司聲明引發新一波反彈後,嘉南羊乳「羊編」稍早再度於 Threads 發表最新回應,以熟悉的自嘲與誠懇語氣親自向粉絲報平安。羊編強調自己「真的沒有被開除」,不僅仍在崗位上,還因事件獲得公司「加牧草(加薪)」肯定。並感性表示,看到大量網友為自己發聲、替她心疼:「真的非常感動」。她也坦言,先前未第一時間現身並非遭噤聲,而是需要時間整理情緒,避免再度傷到支持者。
對於總公司先前措辭強硬的聲明,羊編罕見直言「真的嚇壞了」,並解釋老闆本意是想說明部分視覺設計確有行銷公司協助,卻忽略了粉絲長期累積的情感與對「羊編」的信任。她代表自己與「羊媽媽們」誠懇致歉,強調相關說法並非出自她的意願與想法,同時也對行銷公司先前不當發言表達不滿,笑稱已出動「羊憲兵」以「草原紀律木棍」處理。最後,羊編再度向粉絲喊話:「我還在,也會好好站著。」幽默收尾的「圍毆羊老大」玩笑,讓緊繃氣氛稍稍緩解,也讓不少網友直呼,「這才是大家認識、也願意守護的羊編。」羊編也在回覆網友的留言中偷偷爆料,擅自發動的『個人游擊戰』的主管,已經有可能職務不保了。




.png)










